bisection-algo-img

Gauss Elimination Algorithm

For any continuous function f(x),

  • Start
  • Read Number of Unknowns: n
  • Read Augmented Matrix (A) of n by n+1 Size
  • Transform Augmented Matrix (A) to Upper Trainagular Matrix by Row Operations.
  • Obtain Solution by Back Substitution.
  • Display Result.
  • Stop
    Gauss Elimination Method is a procedure for solving systems of linear equation. It is also known as Row Reduction Technique. In this method, the problem of systems of linear equation having n unknown variables, matrix having rows n and columns n+1 is formed. This matrix is also known as Augmented Matrix. After forming n x n+1 matrix, matrix is transformed to upper trainagular matrix by row operations. Finally result is obtained by Back Substitution.

Calculate
nrm-algo-img

Gauss Seidal Algorithm


  • Declare the variables and read the order of the matrix n
  • Read the coefficients aim as Read the coefficients a[i] for i=1 to n
  • Read the coefficients b[i] for i=1 to n
  • Initialize x0[i] = 0 for i=1 to n
  • Set key=0
  • For i=1 to n Set sum = b[i] For j=1 to n If (j not equal to i) Set sum = sum – a[i][j] * x0[j] Repeat j x[i] = sum/a[i][i] If absolute value of ((x[i] – x0[i]) / x[i]) > er, then Set key = 1 Set x0[i] = x[i] Repeat i
  • If key = 1, then Goto step 6 Otherwise print results
    In Gauss Seidel method, the most recent values or fresher values are used in successive iterations.

Calculate
nrm-algo-img

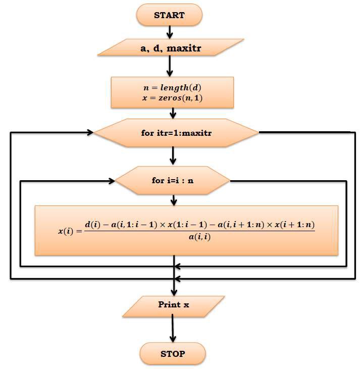
Thomas / Tri-diagonal Matrix Algorithm


  • It is essentially an application of gaussian elimination to the banded structure of the matrix.
  • Similar procedure to gauss Elimination but in this method, non diagonal matrix are assumed to be 0 initially
  • Respective elements are calculated by using stanard operating procedure
  • Row elements are changed accordingly
  • The values of variables are found by back substitution.

Calculate